一、任务驱动型作文的概念
任务驱动型作文是命题人有意识地在多角度材料中,给学生创造出情境,展现对立性、并列性问题,并提出指令性任务,通过任务的指令,让考生能够围绕材料的内容及含意,提出解决问题的方法,表达自己见解的一种作文方式。
二、任务驱动型作文的特点
与传统作文不同的是,任务驱动型作文具有一定的封闭性,写作目的与要求更明确更具体。它重点考查考生的阅读能力、写作能力和思维能力。下面以2020年新高考山东样卷为例来谈谈任务驱动型作文的特点。
阅读下面的材料,根据要求写作。
“手机该不该进校园”一直存在争议。有人说,学生玩手机会分散注意力,干扰教学秩序,影响学习和集体生活质量,还可能接触到不良信息。也有人说,手机可以作为学习工具,辅助教师教学,培养学生的自控能力是学校职责之一,不能一禁了之。还有人认为,课堂上和课余时间应该区别对待。对此,文德中学准备召开座谈会,广泛听取学生、教师、家长代表的意见,然后再决定是否出台相关规定。
请结合材料内容,在学生、教师、家长中任选一种身份,写一篇发言稿,阐述你的观点与思考,并提出希望与建议。
要求:自拟标题,自选角度,确定立意;不要套作,不得抄袭;不得泄露个人信息;不少于800字。
1.增加任务型指令
任务指令指材料中包含的写作要求。在作文材料之后的写作要求中,学生会接到明确的任务指令,让你“戴起镣铐来跳舞”。
对象指令——“在学生、教师、家长中任选一种身份”(写给谁)
体式指令——“写一篇发言稿”(写作文体——发言稿)
内容指令——“阐述你的观点与思考,并提出希望与建议”(要求就事论事,就事说理)
思维指令——“自拟标题,自选角度,确定立意”(如何来写)
2.设置真实的情境
材料更贴近时事,以往的材料作文,经常会出现童话、寓言等有象征含意的材料,让考生提炼主题进行写作。与之相比,“任务驱动型”作文给出的多是当今时代生活中发生的鲜活时事,更具现实意义。如作文材料便是对存在争议的“手机该不该进校园”问题展开思辨,很具有现实意义。
3.进行多维度比较
材料往往不含出题人立意导向或情感倾向,给考生选择空间。在以前的材料作文中,一篇材料经常有一个明显的主人公,考生的立意切入点应当在主人公身上。如果从配角的身上立意,便容易片面。而在“任务驱动型”作文中,则经常没有明显主人公, 或者说,有好几个主人公,地位都挺重要,谁都可以成为立意切入点。具体选谁,考生可以自己定。同时,传统作文的出题人在叙述材料的时候,经常会给出他自己的情感倾向。而在“任务驱动型”作文中,出题人会藏起自己的喜恶偏好,只是冷静客观地为考生讲述材料,至于在写作时对材料持何种褒贬态度,亦是考生自定。
因此,写作文时,只要发现材料叙述的是一个时事 (“真实的情境”),且材料不含出题人立意导向或情感倾向,可以自己来定意向或倾向(“多维度的比较”),且在材料之后的写作要求中有类似于写信、做出选择的明确任务(“增加任务型指令”),便可断定,这是一篇“任务驱动型”作文。
三、“任务驱动型”作文的写法
1.不只中心论点从材料中得出,分论点也要和材料有关。
传统作文写作时,中心论点是一定要出自材料的。但是在提炼出中心论点后,到了写分论点时,则通常允许考生随意发挥,不再需要让分论点与材料有必然联系。所以很多考生的文章就是只有开头和结尾两部分会点到材料,中间就绕得很远了。而在“任务驱动型”作文写作时,则要求考生“就事论事”, 也就是说,不只是中心论点,你所列的每一个分论点也应该和材料有关系。这就需要我们反复观察原材料,尽量多角度地对其进行解剖。
2.减少讲故事的比例,增加议论的比例。
传统作文写作时,在主体段落,考生经常是亮出一个分论点之后就开始讲述能照应这一论点的其他故事,也就是举例论证。而“任务驱动型”作文“就事论事”的需要则要求考生不能列举过多的其他故事,以致于缺少了对原材料事件的分析。所以,写作“任务驱动型”作文时,需要在主体段中减少讲故事的比例(但完全不讲故事也不好,因为议论文毕竟要有理有“据”),增加议论的比例。
四、“任务驱动型”作文的三种类型
考向(一) “看法与评价类”任务驱动型作文审题立意
所谓“看法与评价”,就是命题者在题目中直接要求考生阐述看法或就材料中的事件进行评价,以表明自己的态度。这类作文题目通常不是简单地让考生进行是或非的判断,或者对某个现象进行褒贬,而是要求考生统筹材料的整体内容,写出自己的看法。该题型的立意方向较多,考生只要抓住其中一点进行深入论证即可。
一般而言,考生可根据“你怎么看”“你如何评价”“谈谈你的看法”等任务指令语判断其是否属于此类任务驱动型作文题。
“看法与评价类”驱动型作文主要分为两类:一是以争议事件为材料,让考生提出自己的看法,这类考题的写作角度较多,考生言之成理即可,但一定要体现出自己的判断与思考;二是以社会现象为材料,让考生就现象发表看法。这类考题大多是多角度择一写作,考生只要选准一个自己有话可说的角度即可;有时材料中也可能暗示了写作角度,考生需概括语义进行判断,否则可能会出现偏题。
关于这类作文的审题,可采用如下流程:

典例 1 阅读下面的材料,根据要求写作。
人与人相处,没有谁愿意被俯视,也不应该俯视他人。回望历史,中国曾领跑世界,令他国敬仰,但也曾因国力衰弱,仰人鼻息,被列强俯视。
人与人,国与国之间如此,文化与文化之间亦如是。视角,取决于站位与定位,也取决于姿态和心态。百年变局,面向未来,我们应该以怎样的视角看待世界?
“世界青年交流论坛”邀请你作为中国青年代表参加,并以“拒绝俯视,共创未来”为主题发言,请完成一篇发言稿。要求:结合材料,选好角度,确定立意,自拟标题;不要套作,不得抄袭;不得泄露个人信息;不少于800字。
【写作指导】 阅读材料,明确任务指令:
对象指令——作为中国青年代表参加“世界青年交流论坛”(身为中国青年代表,面向世界青年)
体式指令——完成一篇发言稿(应该写议论性文章)
内容指令——以“拒绝俯视,共创未来”为主题发言(主题要求非常明确)
思维指令——要求结合材料,选好角度,确定立意,自拟标题。本题为任务驱动型材料作文,阅读材料可知,应以百年变局、纷繁复杂的国际形势作为真实的写作背景,引发青年学子对“拒绝俯视,共创未来”的关注、讨论以及对自身的责任与担当进行思考。本题要求考生在真实情境中写作、在对历史的回顾和对现实的思考中培养国际视野。考生要树立文本意识,考生要认真揣摩命题者的意图,明确立意方向。联想和思考都必须在材料基础上展开。(如何来写)
参考立意:平视方可携手共创美好未来;向俯视说不,携手创未来;静观百年变局,平视面向未来;拒绝俯视,共创未来;共建美好未来,你我需要平视;等等。
考向(二) “权衡与选择类”任务驱动型作文审题立意
所谓“权衡与选择”,就是命题者给出有争议、有分歧的材料,让考生结合自身体验进行研究、探讨,通过权衡、比较,然后进行选择,最终得出观点并写出一篇文章。该类题目,围绕作文的探究性,加强了对理性思维和理性表达的引导。这一类型的考题,常常在材料中展现出矛盾与对立,可能以多则材料的形式出现,也可能在一则材料中呈现出多个不同的选项。如2015年高考全国Ⅱ卷要求考生就“三名候选人”进行“思考、权衡与选择”,回答“你认为谁更具风采”这一问题,这显然属于该类型作文。
任务指令往往要求考生从中进行权衡和选择。只有在衡量、考虑、斟酌之后,考生才能做出恰当、准确的选择,然后在文章中展现自己的认识与思考。
“权衡与选择类”任务驱动型作文有两种情况:
类型1 选择无限制
材料呈现出针对一个主题的不同现象或看法,这些现象或看法没有正误或优劣之分。写作任务要求考生从其中权衡与选择,并论证选择的原因。
对于这种没有正误或优劣之分的现象或看法,在权衡与选择时要遵循两条原则:一是所论议题必须符合社会主旋律,传递正能量;二是切入口要小,越小越能发挥写作水平。
关于这类作文的审题,可采用如下流程:

典例 2 (2020·全国Ⅰ卷)阅读下面的材料,根据要求写作。
春秋时期,齐国的公子纠与公子小白争夺君位,管仲和鲍叔分别辅佐他们。管仲带兵阻击小白,用箭射中他的衣带钩,小白装死逃脱。后来小白即位为君,史称齐桓公。鲍叔对桓公说,要想成就霸王之业,非管仲不可。于是桓公重用管仲,鲍叔甘居其下,终成一代霸业。后人称颂齐桓公九合诸侯、一匡天下,为“春秋五霸”之首。孔子说:“桓公九合诸侯,不以兵车,管仲之力也。”司马迁说:“天下不多(称赞)管仲之贤而多鲍叔能知人也。”
班级计划举行读书会,围绕上述材料展开讨论。齐桓公、管仲和鲍叔三人,你对哪个感触最深?请结合你的感受和思考写一篇发言稿。
要求:结合材料,选好角度,确定立意,明确文体,自拟标题;不要套作,不得抄袭;不得泄露个人信息;不少于800字。
【写作指导】 第一步:查找(区别与联系)
要求谈对齐桓公、管仲、鲍叔三个人物哪个感受最深,根据要求选择哪一个人物来写都是可以的。
第二步:理解(深层探究)
选择某一个人物,就应具体说出为什么对某一人物感触最深。比如齐桓公,志向高远、心胸宽阔、不计前嫌、唯才是用,所以能成就霸业;鲍叔不计私利、审时度势、谦虚礼让,对齐桓公任用管仲起到了重要作用;管仲才能出众、恪尽职守、功勋卓著,有力辅佐齐桓公成就霸业。
第三步:选择(根据任务指令)
考题创设了相关写作情景——班级读书会,规定了写作者身份和写作对象,要求结合你的感受和思考写一篇发言稿。在对三个人物权衡与比较后,选择其中一个人物进行分析立意。
从齐桓公的角度:成就大业,需有过人的胸襟;只有不计前嫌,方能美美与共。
从鲍叔的角度:朋友之间就是要互相帮助、互相信任;为国家舍小家;为国立公,甘居人下。
从管仲的角度:在其位,谋其政;看重自我才华,绽放无限光彩。
写作时,要以他们的品行、格局、人格境界、为国为民的情怀为出发点,分析他们在历史上曾经发挥过重要作用,展现出独特人格魅力和思想价值。同时,指出他们独特人格魅力和思想价值在今天仍有现实意义,值得尊重和学习。
类型2 选择有限制
材料呈现出针对一个主题的不同现象或看法,这些现象或看法有正误或优劣之分。写作任务为要求考生从其中进行选择与权衡,并论证选择的原因。
对于这种有正误或优劣之分的现象或看法,首先要认真审读材料,通过认真比对,分出孰正孰误或孰优孰劣,找出正误或优劣的原因,然后再找出切入的角度,选择出要写的话题。
关于这类作文的审题,可采用如下流程:

典例 3 阅读下面的材料,根据要求写作。
某公司的女白领小欣经常将吃不完的盒饭打好包,放在路边,让过路的流浪汉来吃。买盒饭时会向店家多要一双筷子,对于吃不完的盒饭,小欣还会剔除自己吃过的米饭部分,而且一般放在垃圾桶附近,方便环卫工人处理。小欣此举引发了网友的热议,有人认为侮辱了流浪汉的尊严,应该将餐费节省出来直接交给流浪汉;有人认为这是实实在在的善举。
你怎么看待这种行为?请站在流浪汉的角度对网友的观点进行回应。
【写作指导】 第一步:查找
材料明确提出“请站在流浪汉的角度对网友的观点进行回应”,要求你作为流浪汉的代言人,回应网友的评论。如果讨论行善艺术(小欣角度)或流浪汉应自食其力,都存在写作任务偏离之嫌。
第二步:分析
流浪汉乃至社会所有弱势群体,所遭受的不仅是物质层面的食不果腹、生无为计,更是社会中上层众人站在道德制高点上的俯视和冷漠。小欣则把自己的关爱倾注在干净的筷子上、细心剔除的米饭里,她的暖心盒饭绝不是带有轻蔑意味的施舍,而是平等的食物分享。
第三步:选择(根据任务指令)
写这篇文章最简单的方式就是以第一人称写作,明确身份,如标题为“谢谢你,为我点燃的火柴”;最粗暴的方式就是每一段以“从流浪汉的角度来看”类似的句式开头,既是重申立场,也是提醒自己时刻注意写作视角,如标题为“虽行小善犹显大爱”。
考向(三) “组合延伸类”任务驱动型作文审题立意
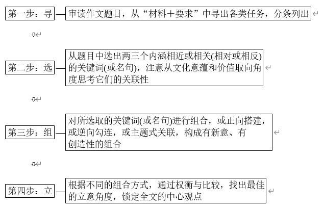
所谓“组合延伸”,就是命题者给出一组关键词(或名句),要求从中选取两三个(或两三句)进行搭配组合,进而构思立意,写出一篇文章。这类题目搭配组合的自由度比较大,但要选出有新意、有创造性乃至既在意料之外又在情理之中的关键词(或名句)组合,并写出具有创意、文质兼美的文章来,并非易事。这就需要我们对关键词(或名句)的内涵进行深入的思考。
对于这类任务驱动型作文,读懂任务必不可少,在精读材料和要求的基础上,仔细区分显性任务和隐性任务,从文体、内容、思维和对象等方面锁定各类任务。同时,读懂关键词(或名句)之间的关联是关键,这是因为选取的关键词之间的联系决定了这篇文章的中心内容与立意高低。
关于这类题的审题,可采用如下流程:

典例 4 (2017·全国Ⅰ卷)阅读下面的材料,根据要求写作。
据近期一项对来华留学生的调查,他们较为关注的“中国关键词”有:一带一路、大熊猫、广场舞、中华美食、长城、共享单车、京剧、空气污染、美丽乡村、食品安全、高铁、移动支付。
请从中选择两三个关键词来呈现你所认识的中国,写一篇文章帮助外国青年读懂中国。要求选好关键词,使之形成有机的关联;选好角度,明确文体,自拟标题;不要套作,不得抄袭;不少于800字。
【写作指导】
1.审题
(1)数量限制 | “选择两三个关键词来呈现你所认识的中国”,“两三个关键词”是指不能少于两个,也不要过多,“两三个”即可 |
(2)内容驱动 | “呈现你所认识的中国”则是敲定了写作的方向——作者是如何认识中国的 |
(3)对象设定 | “帮助外国青年读懂中国”,这是写作的目的,这句话说明了“你向谁介绍中国”,也就是不能随便介绍,要“帮助”“读懂” |
(4)思维驱动 | “选好关键词,使之形成有机的关联”,要注意将关键词归类,找到它们之间的联系,共同构成介绍的内容 |
2.立意
按题干要求选择两三个关键词的组合立意:
(1)由“长城”“京剧”讲讲拥有古老文明的传统中国;
(2)由“高铁”“移动支付”谈谈现代开放的高科技中国;
(3)由“中华美食”“广场舞”说说好玩的中国、热情的中国、开放的中国;
(4)由“共享单车”“移动支付”谈谈生机勃勃的时尚中国或新生事物层出不穷的互联网中国;
(5)将“京剧”与“广场舞”并置,谈谈传统与传承、传统与流行等;
(6)将“中华美食”与“食品安全”相勾连,谈谈文化悠久与严峻现实等;
(7)将“长城”与“一带一路”相互对照,谈谈发明、创造、创新等;
(8)从“大熊猫”延伸到动物保护乃至生态保护的迫切,借“空气污染”“食品安全”论述过度追求GDP的危害以及对“创新、协调、绿色、开放、共享”这“五大发展理念”的呼唤。
上一篇:高考常考材料作文6大类型
下一篇:新材料作文的审题立意





